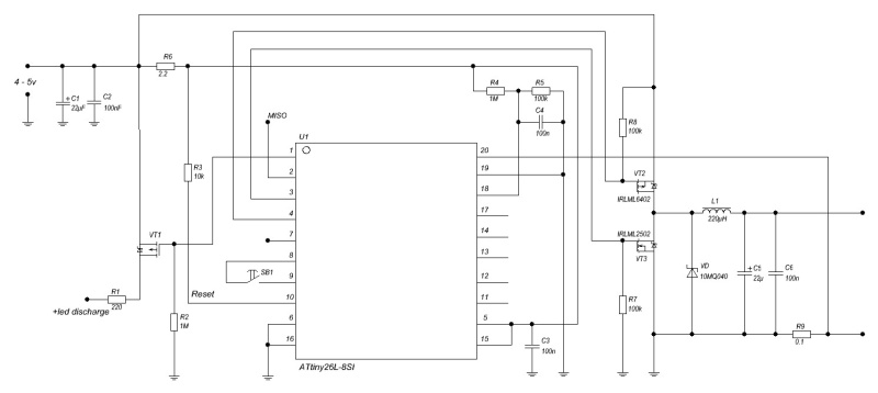
поделись схемкой своего драйвера на МК
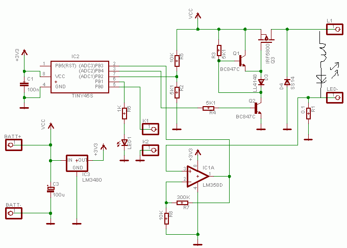
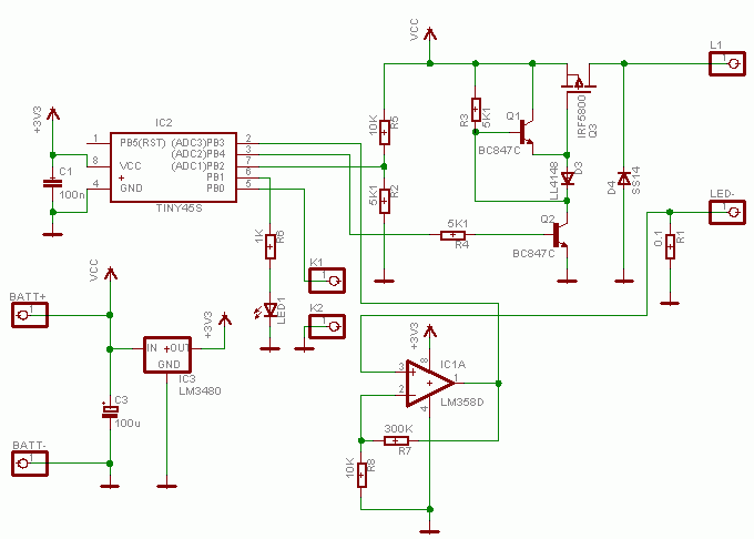
меня более всего напрягает ОС по току светодиода - самый главный затык


felix писал(а):Ну так этж линейный стабилизатор тока
rexen писал(а):Кстати, в ATTiny45 можно пары входов АЦП конфигурировать как дифференциальные и включить внутренний усилитель с коэффициентом умножения 20 - в итоге напряжение с токового датчика-резистора можно подавать прямо в МК, без предварительного усиления.

rexen писал(а):ale, для полного счастья надо ещё кондёр параллельно светодиоду пририсовать
rexen писал(а):Что именно тебе в нём не понравилось?
Сейчас этот форум просматривают: Google [Bot] и гости: 1